DOI: https://doi.org/10.56124/tj.v7i13ep.010

MIGRACIÓN VENEZOLANA Y LA APOROFOBIA

VENEZUELAN MIGRATION AND APOROPHOBIA

 

 

Silvia Susana Torres Carrillo1

ORCID ID: http://orcid/0000-0002-6824-8518.

Magister en Intervención Social en las Comunidades del Conocimiento, Universidad de La Rioja España. Docente de la Carrera de Trabajo Social de la Facultad de Jurisprudencia y Ciencias Sociales, Universidad Técnica de Ambato, Ambato, Tungurahua, Ecuador.

Correo: ss.torres@uta.edu.ec.

 

 

Jasbeth Jhomara Cueva Rojas 2

ORCI D ID https://orcid.org/0009-0007-8657-9963

 Licenciada en Trabajo Social, Universidad Técnica de Ambato, Universidad Técnica de Ambato, Tungurahua, Ecuador.

Correo: jcueva0082@uta.edu.ec

 

 

Susana Belén Erazo Torres3

ORCID ID: https://orcid.org/0009-0007-2577-6752.

Licenciada en Comunicación, Universidad Técnica de Ambato, Investigadora externa, Radio Primicias de la Cultura FM, Universidad Técnica de Ambato, Ambato, Tungurahua, Ecuador.

Correo: serazo7746@uta.edu.ec.

 

 

RESUMEN

La presente investigación aborda la temática de la "Migración Venezolana y la “Aporofobia". El objetivo principal del estudio es analizar la incidencia de la aporofobia en la población migrante venezolana, específicamente en un grupo de hombres y mujeres pertenecientes a la "Fundación Jóvenes para el Futuro" en la ciudad de Ambato. Para ello, se utilizó una metodología cualitativa con una muestra no probabilística. Se realizaron entrevistas a 16 personas migrantes de nacionalidad venezolana y a 5 profesionales especializados en la atención a la población migrante. Los resultados del estudio revelaron las diferentes causas que motivan la migración, cómo son las dificultades económicas, la situación política y la búsqueda de mejores condiciones de vida. A través del estudio se evidenció una relación directa entre la aporofobia o rechazo hacia los migrantes y las condiciones y costumbres que aparentemente rompen con la cultura de los países de tránsito. Esta situación genera un círculo vicioso de exclusión, pobreza y no aceptación al migrante y como respuesta a la situación de la población migrante, se propuso la implementación de un Proyecto de Inserción Laboral para Migrantes Venezolanos. Es necesario fomentar la sensibilización y el respeto hacia la población migrante, así como promover políticas públicas que faciliten su integración social y laboral.

 

PALABRAS CLAVES: Migración, discriminación, rechazo, prejuicios, estereotipos, marginación

 

ABSTRACT

This research addresses the theme of "Venezuelan migration and "Aporophobia". The main objective of the study is to analyze the incidence of aporophobia in the Venezuelan migrant population, specifically in a group of men and women belonging to the "Young People for the Future Foundation" in the city of Ambato. For this, a qualitative methodology was used with a non-probabilistic sample. Interviews were conducted with 16 migrants of Venezuelan nationality and 5 professionals specialized in the care of the migrant population. The results of the study revealed the different causes that motivate migration, such as economic difficulties, the political situation and the search for better living conditions. The study revealed a direct relationship between aporophobia or rejection toward migrants and the conditions and customs that apparently break with the culture of transit countries. This situation generates a vicious circle of exclusion, poverty and non-acceptance of migrants and in response to the situation of the migrant population, the implementation of a project for the labor insertion of Venezuelan migrants was proposed. It is necessary to promote awareness and respect for the migrant population, as well as to promote public policies that facilitate their social and labor integration.

 

KEY WORDS: Migration, discrimination, rejection, prejudice, stereotypes, marginalization

INTRODUCCIÓN

La presente investigación tiene como objetivo comprender los factores y las causas que motivan la migración de la población venezolana, así como el impacto de la aporofobia que experimentan en la ciudad de Ambato, Ecuador. El estudio se centra en un grupo de migrantes que son beneficiarios de la "Fundación Jóvenes para el Futuro", la cual brinda ayuda y orientación a este colectivo.

 

La migración venezolana es un fenómeno complejo que requiere un análisis profundo y multifacético. Es necesario comprender las causas que motivan a las personas a abandonar su país, así como los desafíos que enfrentan en su proceso migratorio.

 

Marco Conceptual.

La Migración y la Aporofobia

Como punto de inicio, es resulta necesario conceptualizar la migración como un fenómeno complejo que afecta a los países en desarrollo. Se define como el movimiento voluntario de personas, tanto individual como familiar, dentro o fuera del país de origen. Según la Organización Internacional para las Migraciones (OIM), América del Sur se configura como una región de origen y tránsito de migrantes. En el caso de Venezuela de acuerdo al CEPAL, se observa un alto flujo migratorio, con un registro de 1.375.609 inmigrantes (4,8%) y 4.769.498 emigrantes (16,7%).

 

Comprender la magnitud del proceso migratorio implica empatizar con la realidad de la población migrante. Esto incluye el abandono de la familia, el espacio de vivienda y la construcción de un nuevo paradigma de vida.

 

El Grupo de Trabajo para Refugiados y Migrantes (GTRM) en Ecuador estima que para finales de 2023 habrá alrededor de 519.000 personas migrantes en el país. La mayoría de ellas pueden contribuir significativamente a sus comunidades de acogida y ser autosuficientes”. Consecuentemente, el país debe prepararse en dar respuesta a la población migrante, frente a esto la recomendación de (GTRM) es planificar el llamado fenómeno migratorio.

 

Desde la perspectiva numérica de la población migrante, es necesario abordar la situación de la población migrante desde una perspectiva numérica, considerando los desafíos que enfrentan tanto los países de tránsito como los de acogida. Se examinan las diferentes etapas del proceso migratorio, desde la salida del país de origen hasta la integración en la sociedad de acogida, y se analiza la influencia de la aporofobia en la aceptación o el rechazo de los migrantes.

 

El autor Bustos, M. (2020) define la aporofobia como el rechazo y odio hacia las personas en situación de pobreza. Esta problemática se intensifica en el caso de los migrantes, quienes se encuentran en una situación de vulnerabilidad que los expone a condiciones de abuso y explotación. Desde el enfoque de los Derechos Humanos, la vulnerabilidad de la población migrante se observa en la precarización de sus condiciones laborales, tanto en el extranjero como en su propio país. Esta situación genera una dinámica de inequidad y atropello que afecta a la comunidad en general.

 

Es fundamental analizar el rol del Estado en la protección de los derechos de la población migrante. Las políticas sociales y de protección emanadas de los Tratados Universales y las Constituciones de cada país deben ser implementadas de manera efectiva para garantizar la integración y el bienestar de los migrantes. La situación de la población migrante requiere un análisis multifacético que considere las dimensiones sociales, económicas y políticas. La lucha contra la aporofobia y la implementación de políticas públicas inclusivas son fundamentales para construir sociedades más justas y equitativas.

 

La condición de migrantes y la respuesta de los otros/as.

Desde la perspectiva de los Derechos Humanos, la población migrante se encuentra en una situación vulnerable que la expone a condiciones de abuso y explotación laboral, tanto en el extranjero como en su propio país. El concepto de "ciudadanos universales" busca brindar libertad a las personas para migrar y ser reconocidos como legales en otros países así lo menciona Villamarín, Frank, Freile Nina et. Alt (2020), “La vulnerabilidad de las personas migrantes, tanto de hombres como de mujeres, se observa también claramente en la relación laboral, tanto para ecuatorianos cuando emigran a otros países o de hermanos latinoamericanos y caribeños…” (p.2) logrando que la inequidad y atropello se mantenga en las esferas de la comunidad en general.

 

Herrera, G. (2021) indica que Venezuela y Centroamérica han presentado los mayores movimientos migratorios en los últimos años. Los migrantes se insertan en sectores informales de la economía, con precarias condiciones de vivienda y dificultades para acceder a la regularización.

 

“En primer lugar, evidencia las precarias condiciones de integración económica de esa nueva población migrante que se inserta en su mayoría en sectores informales de la economía, con remuneraciones por debajo de la ley y que especialmente en el caso venezolanos mantiene brechas importantes entre su capital y el tipo de empleo alcanzado. En segundo lugar, constata difíciles condiciones respecto a la vivienda que habitan las personas migrantes, que tiende al hacinamiento en viviendas colectivas. En tercer lugar, muestra una población que enfrenta muchas trabas y dificultades para acceder a la regularización” (p. 4).

 

Las condiciones económicas, sociales y de seguridad en Venezuela han impulsado la migración. La crisis ha llevado a sus habitantes a salir del país en busca de un mejor futuro para ellos y sus familias, como consecuencia de la escasez de alimentos de primera necesidad, insumos, gas y servicios básicos, además de presentar una inflación permanente, lo que provoca que sus habitantes decidan salir en función de alcanzar una mejor situación y futuro de sus hijos/as.

 

A través del Plan Nacional de Movilidad Humana el Ministerio de Relaciones Exteriores y Movilidad Humana de Ecuador tiene como objetivo proteger los derechos de la población migrante. El Plan Nacional de Movilidad Humana busca promover la ciudadanía universal, fortalecer la protección de los derechos de los migrantes, generar condiciones para una migración ordenada y segura, y defender la diversidad, integración y convivencia de las personas en situación de movilidad.

 

Es así que, en el objetivo 5 de la agencia de política exterior mismo que contiene cuatro políticas que son: “promover la ciudadanía universal y la libre movilidad a nivel internacional”, “ fortalecer la protección de los derechos de la población en situación de movilidad humana” , “Generar condiciones para fomentar una migración ordenada y segura y regular” y “defender la diversidad ,integración y convivencia de las personas en situación de movilidad” (Ministerio de Relaciones Exteriores y Movilidad Humana, 2018).

 

METODOLOGÍA

Materiales y Métodos

La investigación se basó en un enfoque cualitativo, de alcance exploratorio y descriptivo, con una modalidad histórico-lógica. Se utilizó la técnica de la entrevista para obtener información de las historias de vida de la población migrante. El marco teórico se centró en la teoría pedagógica para el estudio de las migraciones, la atención educativa del sujeto y la colectividad, y el campo educativo ontológico integral.

 

Se realizaron entrevistas a 16 adultos migrantes (11 mujeres y 5 hombres) con edades entre 23 y 36 años que asisten a la Fundación Jóvenes para el futuro. Las entrevistas se estructuraron en base a 14 preguntas para obtener información sobre sus experiencias migratorias. Así también, los datos de las entrevistas se analizaron utilizando el software ATLAS.ti. Se realizó un análisis de contenido para identificar la repitencia del discurso y lograr la interpretación de las respuestas.

 

RESULTADOS

La investigación cualitativa permite acceder al conocimiento desde diversas perspectivas, así lo sostienen autores como Polanía Reyes, C. L., Cardona Olaya, F. A., et. Alt. (2020), quienes mencionan que “Se aborda las realidades subjetivas e intersubjetivos como objetos legítimos de conocimientos científicos” (p. 18), es decir que la comprensión de los fenómenos sociales y generales es vital para comprender al sujeto y su interacción.

Se realizaron entrevistas a 16 migrantes venezolanos (once mujeres y cinco hombres) utilizando catorce preguntas. Las preguntas clave abordaron las causas de la migración y las experiencias de discriminación (aporofobia) y las respuestas revelaron opiniones similares sobre las causas de la migración y la discriminación. En particular, los participantes recordaron y concientizaron sobre las razones que los llevaron a salir de su país y las dificultades que enfrentaron debido a la aporofobia.

Preguntas entrevistas

¿Cuáles han sido los factores por lo cual migró?

Para analizar los factores que influyen en la migración, se clasificaron los datos de las entrevistas en cuatro indicadores principales: calidad democrática, políticas públicas, aspectos sociales y condiciones económicas. Estos indicadores ayudan a comprender los ámbitos que resultan más problemáticos para los migrantes entrevistados.

 

Diagrama

Descripción generada automáticamenteGráfico. 1

 

 

 

 

 

 

Autoría: Lcda. Jasbeth Cueva 2022

¿Cuáles considera usted que fueron las principales causas por la cual migro?

La opinión de los migrantes venezolanos se obtuvo del análisis de la repitencia de respuestas evidenciándose las siguientes causas:

 

Político

Económico

Social

Calidad democrática

 

 

Presentando en las entrevistas la repitencia de una de las causas para la migración la situación económica, un ingreso bajo y los gastos altos en su país de origen.

 

“Yo salí de mi país por la cuestión de la economía ganaba muy poco encima los precios subían de los productos y por el gobierno que no hacía nada para solucionarlo según el estamos bien, pero la realidad no era esa así”

 

¿En qué lugar o situación se ha sentido discriminado por ser venezolano?

Los migrantes sufren discriminación en distintos aspectos de su vida diaria, siendo el trabajo uno de ellos

 

“En el trabajo en un restaurante yo trabajo más que las demás personas que trabajaban conmigo y me quedaba hasta muy tarde trabajando y también el comportamiento de las personas que van a los restaurantes, ya se imaginará”

 

Las diferencias en las formas de comunicación y expresión entre culturas pueden causar que los inmigrantes se sientan rechazados o abandonados por la población local. Es importante tener en cuenta las costumbres de los países a los que se emigra para evitar sentimientos de rechazo.

 

“Si, muchas veces como usted sabe nosotros hablamos así fuerte y diferente y nos dicen que nos larguemos a nuestro país que somos personas relajosas, pero nosotros somos así si me entiende”.

Para conocer la situación de la población migrante, también se consultó a profesionales de la salud mental y trabajadores sociales. Se entrevistó a cinco especialistas con un promedio de seis años de experiencia en atención a migrantes en el área de atención a la población, son Trabajadores Sociales y Psicólogos Clínicos.

 

 

 

 

 

                           

 

 

 

 

Autoría: Lcda. Jasbeth Cueva 2022

 

Para entender mejor la situación de la población migrante, se entrevistó a cinco profesionales. A lo largo de la entrevista se les hicieron ocho preguntas clave enfocadas en sus experiencias laborales atendiendo a migrantes.

 

En base a su experiencia profesional ¿Cuál considera que es el principal factor de la migración venezolana hacia Ecuador?

Las personas parecen emigrar debido a varios factores en sus países de origen: falta de apoyo al desarrollo de la comunidad, dificultades económicas, violencia e inestabilidad laboral

 

“Es muy conocido lo que han dicho varios analistas que es la crisis socio política y económica que atraviesa Venezuela que cada gobierno que venga que este en frente a mando del país no se tal vez la falla de políticas púbicas no sé qué más podría ser”.

 

Migrar suele significar desarraigo y aventura, pero lo hacen con la esperanza de mejorar su calidad de vida, quienes buscan mejores oportunidades que las que tienen en su lugar de origen.

 

En base a su experiencia profesional, ¿Cuáles son las razones para que exista aporofobia

Según trabajadores sociales, la discriminación hacia los inmigrantes (aporofobia) surge por dos razones principales: Diferencias culturales (las personas pueden tener prejuicios hacia comportamientos que desconocen) y los Prejuicios aprendidos (actitudes negativas hacia los inmigrantes que se escuchan en casa pueden influir). Además, la falta de recursos económicos o estatus social también dificulta la aceptación de los forasteros.

 

“Bueno considero que es más cultural siempre cuando uno no está tan involucrado en ciertos aspectos y las cosas que desconoce tiende a rechazar entonces creo, yo considero que es más cultural si es que es por estatus social obviamente entonces es más un tema de educación que nosotros igual podemos prevenirlo”

 

En base a su experiencia profesional, ¿considera que en el país ya se ha convertido de aporofobia a la xenofobia?

Los prejuicios hacia los inmigrantes pueden surgir de una predisposición a desconfiar de las personas diferentes y a esto se le llama sesgo cognitivo.

 

“Yo considero que existe xenofobia sin en el país, si existe pero es un nivel en sectores identificados por ejemplo nosotros hemos identificado que ciertos sectores tienen ese tipo de xenofobia la discriminación se ve super evidente sin embargo la aporofobia no la he podido distinguir a ciencia cierta uno porque no conocía del tema, otro si bien es cierto la gente aquí en Ecuador menciona que en algunos sectores dicen que es “venezolano” no le importa que tenga un estatus simplemente si es venezolano no trabaja aquí y peor si no tiene papeles pues no existe ningún tipo de apoyo o de ayuda entonces más considero que talvez debería existir algo es como un poquito más la xenofobia en general”.

 

En base a su experiencia profesional, ¿Cuáles son las razones para que exista aporofobia?

Existen varias situaciones por mejorar en cuanto a la aporofobia, los profesionales indican que la mayor incidencia o repitencia de razones para la existencia de aporofobia son las siguientes:

Empleo 

Programas de inserción  

Protocolos de actuación  

Ayudas económicas  

 

“El bajo recurso económico en el país si se toma en cuenta como que la población ecuatoriana si clasifica el rango económico de las personas entonces lamentablemente si existe esto con la población venezolana aquí en el Ecuador”.

 

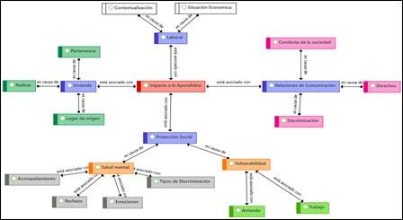
El estudio analiza cómo la aporofobia afecta a los migrantes venezolanos en cuatro áreas principales: trabajo, vivienda, educación y protección social.

Diagrama

Descripción generada automáticamente
 

 

 

 

 

 

 

 

 


Autoría: Lcda. Jasbeth Cueva 2022

Es necesario analizar desde la empatía para comprender el discurso de la población migrante, ya que como se ha mencionado en varias historias expuestas, los interlocutores han experimentado situaciones nada positivas.

                    

Discusión.

Los resultados de la investigación cualitativa, tanto a migrantes venezolanos como a profesionales que trabajan con ellos, confirman la existencia de una serie de factores que inciden directamente en la decisión de abandonar sus países. Estos factores se pueden clasificar en tres categorías principales:

 

·         Factores políticos: Inestabilidad política, regímenes autoritarios, falta de oportunidades y seguridad.

·         Factores económicos: Crisis económica, hiperinflación, desempleo, pobreza extrema.

·         Factores sociales: Violencia, inseguridad, falta de acceso a servicios básicos, discriminación (aporofobia).

 

A esto se suma la aporofobia que experimentan los migrantes en los países de tránsito y destino. Esta discriminación por parte de la población local dificulta aún más la integración y el proceso migratorio. En definitiva, la decisión de migrar es compleja y está condicionada por una multiplicidad de factores. Es importante comprender estas causas para poder desarrollar políticas públicas que atiendan las necesidades de los migrantes y les brinden protección y oportunidades.

 

De ahí se menciona que la Escuela Austriaca de Economía de autores como Echarte y Martínez (2018) afirman que,

Las reformas en el ámbito económico que hemos señalado son necesarias para la recuperación de Venezuela pero no suficientes pues aún más relevante un cambio político para que el país recupere las libertades que ha venido perdiendo (represión política de manifestaciones públicas falta de libertad de expresión, etc) Está crisis política junto con la crisis económica ha provocado que millones de venezolanos emigren hacia otros países y que la pobreza se haya generalizados en un país que hasta hace pocas décadas contaba con una clase media muy importante”. (p. 13).

 

La investigación de la Escuela Austriaca de Economía destaca la situación precaria de las personas que carecen de condiciones básicas, empezando por la falta de libertad. Los migrantes coinciden con las opiniones vertidas en varias investigaciones, afirmando que las razones de la migración son similares y están causadas por la inestabilidad económica y política.

 

Autores como Joseph H. y Ceja Cárdenas en su libro "Pensar el racismo en América Latina no es una tarea fácil" (p. 9), señalan que el mito del mestizaje ha servido para consolidar los estados nacionales bajo una supuesta idea de armonía racial, negando la existencia de lenguas, costumbres y conocimientos indígenas, y silenciando la presencia de poblaciones negras traídas desde África para ser esclavizadas. Detrás de una supuesta identidad mestiza, se esconden políticas estatales de blanqueamiento e higienización racial en busca de una promesa de civilización y progreso.

 

Las migraciones dan lugar a otro tipo de situaciones, como la interacción y la conformación de otras etnias, donde los países de tránsito o de estadía permanente deben enfrentar cambios de costumbres, cultura y estilos de vida. El mestizaje puede provocar rechazo y odio ante la diferencia, especialmente hacia los más pobres.

 

La teoría de la autodeterminación menciona la motivación humana para lograr vivir dentro de un estatus de bienestar social, donde las necesidades se cubren. Por lo tanto, la población migrante venezolana toma la decisión de salir de su lugar de origen en busca de mejores condiciones de vida. El Ministerio de Relaciones Exteriores y Movilidad Humana regula los programas de atención con énfasis en la declaración de derechos y obligaciones, como la protección ante el tráfico de personas en condición de vulnerabilidad. Sin embargo, el impacto de la aporofobia sigue siendo una práctica común hacia los grupos migratorios.

 

CONCLUSIONES

 

La migración es un fenómeno complejo que responde a una multiplicidad de factores, entre los que se destacan la situación socioeconómica deteriorada de los países de origen. Según la CEPAL (2022), la tasa de pobreza en América Latina alcanzó el 32,3%, lo que impulsa a las personas a buscar mejores condiciones de vida en otros territorios.

 

La precariedad económica en los países de origen, junto con la búsqueda de oportunidades, genera procesos migratorios que, en ocasiones, se encuentran con situaciones de abuso, discriminación y aporofobia en los países de destino. Por su parte, la aporofobia, entendida como el rechazo al pobre, se manifiesta en diferentes formas, como el estado de rechazo y abandono que sufren los migrantes, la transgresión de sus derechos laborales y la exclusión social.

 

Las condiciones de trabajo precarias, la falta de protección laboral y la dificultad para acceder a servicios básicos son algunos de los principales desafíos que enfrentan los migrantes. Ante esta realidad, es necesario desarrollar acciones que incidan en la inserción sociolaboral de la población migrante, como la creación de proyectos que fomenten la autoestima, la productividad y la protección de sus derechos. Resulta importante destacar la necesidad de realizar futuras investigaciones que aporten a la construcción de una sociedad más justa e inclusiva para las personas migrantes.

 

 

        

 

 

 

REFERENCIAS BIBLIOGRÁFICAS

 

OIM. (2006). Glosario sobre Migraciòn. Obtenido de Glosario sobre Migraciòn: https://publications.iom.int/system/files/pdf/iml_7_sp.pdf

OIM,71 organizaciones del Grupo de Trabajo para Refugiados y Migrantes requieren USD300 millones para la respuesta a personas en movilidad humana en Ecuador,2023.

Bustos Rubio, M. (2020). Aporofobia y delito: La discriminación socioeconómica como agravante (art. 22, 4ª cp.). JM Bosch.

Barragán, F. D. V., Cartagena, N. G. F., Arroyo, G. F. V., & Mina, J. R. L. (2022). Inobservancia a los derechos humanos: migración irregular de grupos vulnerables a Ecuador. Universidad y Sociedad, 14(S4), 108-117.

Herrera, G. (2021). Migraciones en pandemia: nuevas y viejas formas de desigualdad. Nueva sociedad, (293), 106-116.Obtenido de: http://publications.iom.int/system/files/wmr2015_sp.pdf

Lenín, E., Garcés, M., Fernanda, M., Garcés, E., Suárez, B. R., & Luis, J. (2018). Ministerio de Relaciones Exteriores y Movilidad Humana Quito-Ecuador Febrero 2018 La Política para la Igualdad de Género del Ministerio de Relaciones Exteriores y Movilidad Humana fue construida con el apoyo de la Oficina de ONU Mujeres en. Recuperado de: https://www.cancilleria.gob.ec/wp-content/uploads/2018/02/politica_para_la_igualdad_de_genero_2018.pdf

Serrano, D. C. C., Salazar, G. M. C., & Franco, A. C. (2019). Procesos recientes de movilidad humana entre Venezuela y Colombia: 2016-2018. In Crisis y migración de población venezolana: entre la desprotección y la seguridad jurídica en Latinoamérica (pp. 59-94). Universidad Nacional Autónoma de México (UNAM).

Polanía Reyes, C. L., Cardona Olaya, F. A., Castañeda Gamboa, G. I., Vargas, I. A., Calvache Salazar, O. A., & Abanto Vélez, W. I. (2020). Metodología de investigación Cuantitativa & Cualitativa.

Echarte-Fernández, M. Á., Martínez-Hernández, M., & Zambrano, O. (2018). Uma análise da crise econômica na Venezuela desde os postulados da Escola Austríaca de Economia. Revista Lasallista de investigación15(2), 68-82.

Joseph, H., & Ceja Cárdenas, I. (2021). Xenofobia, racismo y aporofobia. Ceja, Iréri; Álvarez Velasco, Soledad; Berg, Ulla D.(Coord.). Migración. Ciudad Autónoma de Buenos Aires: CLACSO, 2021. p. 59-65.

Naciones Unidas, CEPAL, 2022, https://www.cepal.org/es/comunicados/tasas-pobreza-america-latina-se-mantienen-2022-encima-niveles-prepandemia-alerta-la#:~:text=De%20esta%20forma%2C%20en%202021,porcentuales%20menos%20que%20en%202020