Lean Software Development aplicado al desarrollo de
una plataforma de difusión de congresos científicos
Luis René Quisaguano
CollaguazoI
Universidad Técnica de Cotopaxi, UTC
Latacunga, Cotopaxi, Ecuador
Patricia Brigitte Aranda GuapiII
Universidad Técnica de Cotopaxi, UTC
patricia.aranda4174@utc.edu.ec
Latacunga, Cotopaxi, Ecuador
Wendy Nicole Narváez HernándezIII
Universidad Técnica de Cotopaxi, UTC
Latacunga, Cotopaxi, Ecuador
Gladys Geoconda
Esquivel Paula IV
Universidad Técnica de Cotopaxi, UTC
gladys.esquivel9@utc.edu.ec
La Maná, Cotopaxi, Ecuador
En el contexto de congresos científicos se
enfrentaba la dificultad de gestionar información de manera eficiente puesto a
que el no hacerlo puede afectar negativamente la experiencia de los
participantes. Para abordar este desafío se desarrolló una plataforma web aplicando
la metodología Lean Software Development, con el
propósito de optimizar la administración de datos, en particular en el Congreso
Internacional de Comunicación Emergente de la Universidad Técnica de Cotopaxi.
Se llevaron a cabo revisiones de la literatura científica, se desarrolló un
sistema informático mediante una metodología ágil y herramientas de desarrollo
web, y se ejecutaron pruebas de aceptación según la Metodología Lean Software Development. Este enfoque mejoró la gestión de información
y la revisión de trabajos, influyendo positivamente en la calidad y eficiencia
del proceso, asegurando la conformidad del sistema con las necesidades de los
usuarios y resultando en un producto final de alta calidad. Las herramientas de
desarrollo seleccionadas son PHP con el framework CodeIgniter, MySQL, HTML, CSS, Javascript
y Bootstrap debido a que la propuesta se orienta a la implementación de una
plataforma de ambiente web accesible a través de internet.
Palabras clave: Desarrollo web; arquitectura
MVC; toma de decisiones; gestión documental.
Lean Software Development
applied to the development of a scientific congress dissemination platform
In the context of scientific conferences, the
difficulty of managing information efficiently was faced since failure to do so
can negatively affect the experience of the participants. To address this
challenge, a web platform was developed applying the Lean Software Development
methodology, with the purpose of optimizing data management, particularly at
the International Congress of Emerging Communication of the Technical
University of Cotopaxi. Reviews of the scientific literature were carried out,
a computer system was developed using an agile methodology and web development
tools, and acceptance tests were executed according to the Lean Software
Development Methodology. This approach improved information management and job
review, positively influencing the quality and efficiency of the process,
ensuring system compliance with user needs, and resulting in a high-quality
final product. The development tools selected are PHP with the CodeIgniter
framework, MySQL, HTML, CSS, Javascript and Bootstrap
because the proposal is oriented towards the implementation of a web
environment platform accessible through the Internet.
KEYWORDS: Web
development; MVC architecture; Decision making; document management.
En
Latinoamérica el desarrollo de congresos internacionales, de cualquier índole,
involucra una serie de actividades diversas, muchas de las cuales requieren una
supervisión cuidadosa, debido a que tienen un impacto directo en el éxito del
evento. Una de las actividades más complejas y delicadas es la divulgación y
control de la información del evento, pues se debe satisfacer las necesidades
de los diferentes interesados (Rodríguez, 2018). Asimismo, otra actividad que
representa un desafío es la revisión de trabajos científicos, donde los
revisores analizan el contenido para asegurarse de que cumpla con los criterios
y objetivos del congreso, verificando que el trabajo aborde temas innovadores y
contribuya significativamente al conocimiento científico (Díaz, 2022).
En
la Universidad Técnica de Cotopaxi (UTC), campus Matriz, la carrera de
Comunicación se prepara para la realización de la segunda edición del Congreso
Internacional de Comunicación Emergente. Sin embargo, enfrenta el desafío de
garantizar una difusión efectiva del evento con el fin de atraer tanto a
participantes como a ponentes. Hasta el momento, la difusión de este tipo de
congresos en la Carrera de Comunicación se ha basado en el uso de las redes
sociales.
La
falta de centralización de la información del congreso afecta la eficiencia de
la organización y la comunicación interna, en vista de que la información
relevante se encuentra dispersa en canales como redes sociales y la revisión de
trabajos científicos es gestionado a través del intercambio de correos
electrónicos, dificultando el acceso a datos cruciales, la toma de decisiones
informadas y la colaboración efectiva entre los miembros del equipo organizador
(Rendón et al., 2019). Teniendo como consecuencia la pérdida de tiempo
considerable tanto de participantes como ponentes durante el seguimiento del
proceso de revisión por la incertidumbre de si el trabajo fue revisado o
requiere acciones adicionales, y constatar la transparencia del proceso.
Mediante
el desarrollo de una plataforma específicamente para este propósito, el equipo
organizador puede optimizar la planificación, ejecución y seguimiento del
congreso, promoviendo una comunicación fluida, la toma de decisiones informadas
y, en última instancia, el éxito integral del evento (Castillo et al., 2022).
Con esta plataforma se desea tener un impacto positivo para la carrera de
comunicación, así como en los organizadores, participantes y expositores del
congreso. Esto se debe a que agilizará y optimizará los procesos de gestión del
congreso, reduciendo significativamente el tiempo de atención y respuesta
(Claros y Sorto, 2018).
Adicionalmente,
el proyecto se llevó a cabo siguiendo la metodología Lean Development Software,
en el año 2003, María y Tom Poppendieck introdujeron Lean como un enfoque para
el desarrollo de software en su libro Lean Software Development: An Agile
Toolkit (Gaete et al., 2021). Para Che y Clavijo (2020) los principios de Lean
Development Software se derivan de los principios del sistema de producción
Lean y se aplican al desarrollo de software sosteniendo la: eliminación de
desperdicios, ampliar el aprendizaje, posponer decisiones, entregas rápidas,
potenciar el equipo, construir calidad y ver todo. Además, se busca mejorar la
eficiencia y la calidad mediante la estandarización de los procesos, la
reducción de la complejidad y el fomento de la mejora continua. Se optó por
esta metodología dado que se desarrolla a través de un ciclo de vida de desarrollo
de software, englobando etapas de Análisis, Diseño, Implementación y Pruebas
(Hernández y Baquero, 2020).
Finalmente,
los usos de herramientas de desarrollo web son esenciales para la creación de
plataformas web modernas y eficientes. CodeIgniter y Bootstrap proporcionan estructuras
y estilos predefinidos que agilizan el desarrollo y mejoran la apariencia
visual del sistema. PHP, HTML, JavaScript y CSS son los lenguajes fundamentales
para crear la estructura, interactividad y diseño del sistema web (Pérez &
Quispe, 2021). Por su parte, MySQL es un motor de base de datos ampliamente
utilizado que permite almacenar y gestionar la información de manera eficiente
(Jenner, 2020). Además, es importante que la plataforma de gestión de
información y revisión de trabajos de investigación esté alojado en un servidor
para que el acceso sea en línea y desde cualquier lugar permitiendo a autores,
revisores y organizadores interactuar con el sistema de manera remota.
Para
el desarrollo de la investigación se utilizó la revisión de bibliografía para
una exploración exhaustiva, un análisis crítico y una síntesis de la literatura
existente de bases de datos científicas como Scielo, Google Académico, Science
Direct, Scopus, etc. para obtener
información relevante de términos relevantes enfocada en plataformas para la
gestión de información y revisión de trabajos de investigación (Bedoya, 2020),
también se utilizó la investigación de campo la cual se realizó dentro de carrera
de Comunicación con las personas del comité organizador del congreso, en donde
se puede obtener información del porque se necesitaba el sistema informático
para el congreso, los desafíos que enfrentaron en la primera edición del
congreso al no contar con un sistema informático específico para el congreso y
definir las primeras pautas e historias de usuario de la plataforma.
2.1.
Metodología de desarrollo
El
enfoque de Lean Software Development brinda un conjunto de herramientas y
principios para medir el progreso y los logros de un proyecto de manera
efectiva. En este trabajo estrategia, se optó por combinar los principios de
Lean Software Development con las fases de desarrollo de software (Ramírez et
al., 2019). Esta elección se basa en la capacidad de fomentar la colaboración
en equipo, lo que resulta en entregables más rápidos y alineados con los plazos
establecidos en el proceso de desarrollo (Fernández, 2019).
Se
recurre a la metodología Lean con el fin de adoptar un enfoque ágil dirigido a
la entrega de valor al cliente de manera rápida y eficiente. A diferencia de
otras metodologías Lean, no implica definir roles específicos para cada miembro
del equipo lo cual resulta adecuado por las limitantes en el número de
programadores que se tiene en este trabajo.
Las
fases para el desarrollo de software conllevan: análisis, diseño,
implementación y pruebas, tal como se puede observar en la Tabla 1.
2.1.1.
Tabla 1. Aplicación de los Principios de Lean
Software Development a las Fases del Desarrollo de Software.
|
Fases de Desarrollo de
Software |
Principio(s) LSD Aplicado(s) |
Aplicación en el Proyecto |
Artefactos |
|
Análisis |
·
Ver el todo ·
Potenciar
al equipo ·
Entregar lo
más rápido posible ·
Eliminar
desperdicios ·
Posponer decisiones |
·
Iniciar con
una visión completa del proyecto y definiremos qué se desarrollará y cómo. ·
Definir los
objetivos del proyecto y las herramientas a utilizar. ·
Definiremos
los roles del equipo para el desarrollo ·
Tendremos
reuniones con el cliente para obtener las historias de usuario. ·
Diseñar el
cronograma del desarrollo del sistema. |
● Definir los objetivos de proyecto ● Definir lenguaje de programación y herramientas de
desarrollo de software ● Definición de roles de equipo ● Historias de Usuario ● Cronograma de actividades |
|
Diseño |
· Ampliar aprendizaje · Construir con integridad |
·
Modelar los
Diagramas de Casos de Uso ·
Diseño de
la Base de Datos. ·
Definir la
arquitectura de software y de despliegue. ·
Preparar el
prototipo del sistema. |
● Diagrama de Casos de Uso ● Modelo Entidad Relación de la Base de Datos ● Diagrama de arquitectura de software ● Diagrama de despliegue ● Diseño de Prototipo |
|
Implementación |
·
Entregar lo
más rápido posible ·
Construir
con integridad ·
Eliminar
desperdicios |
·
Documentar
código que sea relevante para el sistema. ·
Documentar
la guía de estilo usado en el sistema. ·
Mostar las
interfaces de usuario funcionales. ·
Realizar el
manual de usuarios del sistema para los interesados. |
● Documentación de código ● Guías de estilo ● Interfaces de usuario desarrolladas |
|
Pruebas |
· Entregar lo más rápido posible · Construir con integridad |
· Definir el plan de pruebas para comprobar el correcto
funcionamiento del sistema. |
●
Plan de
pruebas Lean ●
Manual de
usuario |
Fuente: (Ramírez et al., 2019).
La
implementación de la plataforma web se realizó de acuerdo a las necesidades del
comité organizador del congreso internacional conformado por 5 personas quienes
fueron los encargados de emitir sus necesidades mediante relatos que se
convirtieron en historias de usuario.
Para
lograr una comprensión completa del desarrollo de la plataforma web del
Congreso Internacional de Comunicación Emergente, se presentan solo los
artefactos más significativos, dada la amplia variedad de elementos
involucrados en el proyecto, para comprender de mejor manera se puede basar en
la Tabla 2, en donde se encuentra de forma detalla los principios aplicados a
cada fase y que artefacto se generó. Esto permitirá una visión detallada y
completa de los logros alcanzados en la creación de esta importante herramienta
para la comunidad científica.
3.1.
Herramientas de
desarrollo de software utilizadas
En
la fase de análisis es importante definir las herramientas de desarrollo de
software para garantizar un desarrollo eficaz, colaborativo y controlado, lo
que, a su vez, contribuye al éxito general del proyecto (Esquivel et al., 2020),
en la Tabla 2, se muestra todas las herramientas para llevar a cabo el
desarrollo de la plataforma. Se optó por PHP, MySQL y Atom debido a que son
alternativas de software libre que brindan flexibilidad y personalización sobre
otras herramientas privativas. De igual manera el uso de software libre
facilita el proceso de puesta en producción del sistema. PHP es históricamente
el lenguaje de programación de lado del servidor más utilizado en páginas,
sitios y/o aplicaciones web con un excelente desempeño con MySQL como base de
datos.
3.1.1. Tabla 2. Herramientas de Desarrollo Utilizadas.
|
|
Herramientas/Lenguajes |
Descripción |
|
Lenguaje de programación |
PHP v. 7.3.44 |
Lenguaje de programación para desarrollo web dinámico y
funcional. |
|
Base de Datos |
MySQL
v. 8.0.31 |
Sistema
de gestión de bases de datos para almacenar y recuperar información. |
|
Modelado |
Lucid Chart |
Herramienta en línea para crear diagramas y visualizar
procesos y flujos de trabajo. |
|
Diseño de Prototipos |
Figma |
Plataforma
colaborativa de diseño de interfaces y prototipos para aplicaciones y sitios
web. |
|
Desarrollo |
IDE Atom v. 1.60.0 |
Entorno de desarrollo integrado de código abierto para
escribir y editar software de manera eficiente. |
3.2.
Historias de
usuario
Las
historias de usuario fueron redactadas con base a criterios emitidos por el
cliente, se estuvo en constante comunicación con los interesados del proyecto
para obtener las historias de usuarios, además, la información obtenida en las
encuestas y entrevistas fue importante para el desarrollo de la plataforma.
A
continuación, en la Tabla 3 se muestra el resumen de historias de usuario
obtenidas.
3.2.1. Tabla 3. Historias de Usuario
|
Código de HU |
Prioridad |
Nombre de HU |
Descripción |
|
1 |
Alta |
Envío de trabajos. |
Como ponente, necesito enviar mi trabajo para su revisión
con su respectivo título y resumen, con la opción de cargar archivo. |
|
2 |
Alta |
Recepción
y estado del trabajo. |
Como
evaluador, necesito visualizar la lista de trabajos y asignarle un estado. |
|
3 |
Media |
Visualización listada de envío. |
Como ponente, necesito visualizar en una tabla el
estado de mi trabajo. |
|
4 |
Media |
Gestión
del módulo inicio |
Como
administrador, puedo ingresar, editar, eliminar y visualizar la información
del módulo inicio. |
|
5 |
Media |
Gestión del módulo agenda |
Como administrador, puedo ingresar, editar, eliminar y
visualizar la información del módulo agenda como fechas, ponentes, temas,
etc. |
|
6 |
Media |
Gestión del módulo expositores |
Como administrador, puedo ingresar, editar, eliminar y
visualizar la información del módulo expositores |
|
7 |
Media |
Gestión del módulo fechas importantes |
Como administrador, puedo ingresar, editar, eliminar y
visualizar la información del módulo fechas importantes del congreso. |
|
8 |
Media |
Gestión del módulo inversión |
Como administrador, puedo ingresar, editar, eliminar y
visualizar la información del módulo inversión. |
|
9 |
Media |
Gestión del módulo recursos |
Como administrador, puedo ingresar, editar, eliminar y
visualizar la información del módulo recursos. |
|
10 |
Media |
Gestión del módulo materiales |
Como administrador, puedo ingresar, editar, eliminar y
visualizar la información del módulo recursos. |
|
11 |
Baja |
Descarga de materiales para ponencias. |
Como ponente, necesito descargar los materiales para
las ponencias y el trabajo. |
|
12 |
Baja |
Registro
de cuentas de usuario |
Como ponente, deseo registrarme llenando un formulario
donde ingrese algunos datos personales, además de mi correo y contraseña. |
|
13 |
Baja |
Inicio de sesión en el sistema del congreso. |
Como administrador, ponente y evaluador deseo
iniciar sesión utilizando un usuario y contraseña; según mi perfil se
muestren las opciones disponibles. |
3.3.
Diagrama
de casos de uso
Para
el desarrollo de los diagramas de casos de uso se han identificado 3 actores:
Administrador, Revisor e Investigador. Estos casos de uso representan las
interacciones clave entre los diferentes usuarios y el Sistema (Sistema
informático para la gestión de información y revisión de trabajos de
investigación), además los casos de uso es una forma más amigable para que los
interesados del proyecto entiendan las funciones de la plataforma (De Arma y Sablón,
2019).
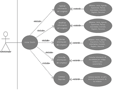
Caso de Uso para el
Administrador: El
administrador será la persona encargada del proceso de gestión de información
relacionada con el congreso, puede ingresar, modificar, eliminar, consultar y
generar reportes de cada uno de los módulos que contenga el sistema.
3.3.1. Figura 1. Diagrama de Caso de Uso para el
Administrador.
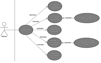
Caso de Uso para el Revisor: El revisor accede al sistema para evaluar y
proporcionar retroalimentación sobre un trabajo asignado. Como resultado, el
revisor podrá proporcionar observaciones y comentarios al investigador sobre su
trabajo.
3.3.2. Figura 2.
Diagrama de Caso de Uso para el Revisor.
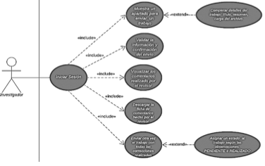
Caso de Uso para el Investigador: El investigador envía su trabajo de
investigación al sistema para su revisión y evaluación. Si hay problemas con la
validación de información al momento de subir el trabajo, el sistema muestra
mensajes de error.
3.3.3. Figura 3. Diagrama
de Caso de Uso para el Investigador.
3.4.
Paleta de
colores
La
plataforma web fue desarrollada para la carrera de Comunicación Social de la
UTC y los usuarios que la utilizarán son estudiantes y ponentes de la misma, es
por ello que la combinación de colores se realizó a partir del diagrama de
marca, facilitado por uno de los integrantes del comité organizador, los
colores seleccionados se pueden observar en la Tabla 4, mientras que la
identidad corporativa a nivel de imagotipo y logo se presentan en las figuras 3
y 4 respectivamente.
3.4.1. Figura 4. Imagotipo de la Carrera de Comunicación

3.4.2. Figura 5. Logo de Comunicación

3.4.3.
Tabla 4. Código de
Colores
|
Nombre |
Código HTML |
Color |
|
Color primario |
#DC7C0C |
|
|
Color secundario |
#342483 |
|
|
Color terciario |
#F4A40C |
|
|
Color cuaternario (Blanco) |
#FFFFFF |
|
3.5.
Interfaces de
usuario desarrolladas
A
continuación, se presentan las interfaces de usuario más significativas
desarrolladas siguiendo la metodología Lean Software Development, como se
detalla en la Tabla 2. Se han seleccionado específicamente las interfaces más
relevantes, dado que la plataforma abarca un amplio conjunto de ellas.
En
la presente interfaz se muestra la pantalla del inicio de sesión para los
usuarios del sistema en la pestaña de potencias donde se encontrará un conjunto
campos que deben ser completados para acceder a su cuenta de manera más segura,
los campos son esenciales para verificar la identidad del usuario.
3.5.1. Figura 6. Inicio de sesión

A
continuación, se presenta la interfaz nos proporciona una visión detallada de
los datos cargados. La interfaz refleja toda la información ingresada por el
usuario de forma organizada y eficiente.
3.5.2. Figura 7. Listado
de Trabajos de Investigación

3.5.3. Figura 8. Impacto
de la Plataforma

En Figura 8, se
evidencia que el impacto es positivo dado a que la percepción de la mayor parte
del comité organizador indica que se sienten satisfechos con la plataforma implementada.
El
desarrollo de una plataforma específica basada en la metodología Lean Software
Development representa una solución estratégica para abordar los desafíos
identificados en la gestión de congresos científicos, en particular, el
Congreso Internacional de Comunicación Emergente de la Universidad Técnica de
Cotopaxi, campus Matriz.
La
dispersión de información y la falta de centralización han sido obstáculos
significativos para la eficiencia de la organización y la comunicación interna
(Montejo y Sousa, 2021). Para fundamentar este enunciado, se presenta una de
las preguntas realizadas al comité organizador del congreso, la cual hace
referencia a los desafíos enfrentados en términos de difusión de información
del congreso sin contar con una plataforma específica y según las respuestas de
los encuestados, se puede observar en la Figura 9, que el 60% mencionaron
enfrentar la dificultad de mantener la información centralizada, esta respuesta
sugiere que la dispersión de la información pudo haber dificultado la gestión
eficiente de la información del congreso. Además, el 40% destacó el problema de
la actualización constante de la información como otro desafío. Esto refleja la
importancia de mantener la información actualizada y precisa para garantizar
que los participantes estén informados.
4.1.
Figura 9. Desafíos Enfrentados en la
Difusión del Congreso

Por
otro lado, al examinar las opiniones y comentarios adicionales de los
participantes, surge una perspectiva que respalda la implementación de una
plataforma como una solución beneficiosa y de gran ayuda para abordar estos
desafíos, donde el 100% de los involucrados expresó una opinión positiva al
considerar que es beneficioso contar con una plataforma para la gestión de
información y revisión de trabajos de investigación. Esta respuesta destaca el
beneficio en términos de eficiencia, transparencia y mejora en los procesos
relacionados con el congreso.
Es
por ello que, la implementación de esta plataforma tiene el potencial de
optimizar la planificación, ejecución y seguimiento del congreso, lo que
mejorará la comunicación interna y permitirá una toma de decisiones más
informada (Fonseca et al., 2021). Además, al reducir el tiempo dedicado a
tareas administrativas, se espera una mejora en la experiencia general del
evento para todos los interesados, incluyendo la Carrera de Comunicación, los
organizadores, los participantes y los expositores.
La
adopción de la metodología Lean Software Development se alineó con los
objetivos del proyecto al enfocarse en eliminar desperdicios y optimizar
procesos para maximizar el valor para el cliente. La estandarización de
procesos y la mejora continua son componentes clave que respaldan la eficiencia
y la calidad en el desarrollo de la plataforma y en cuanto a las herramientas
de desarrollo web utilizadas, como CodeIgniter, Bootstrap, HTML, JavaScript,
CSS y MySQL, fueron fundamentales para crear una plataforma moderna y funcional
que atienda las necesidades de los usuarios (Pardo et al., 2018), también se
destaca que estas herramientas son ampliamente conocidas y utilizadas por el
equipo de desarrollo, lo que facilitó su uso adecuado y contribuyó a la
eficiencia del proyecto. La decisión de alojar la plataforma en un servidor en
línea aumenta su accesibilidad y flexibilidad hacia los participantes e
interesados del congreso.
Una
mejora para el desarrollo realizado sería implementar una aplicación móvil,
considerando que actualmente es más versátil trabajar con un dispositivo
celular o tablet en lugar de un computador. A pesar de que la plataforma
realizada es adaptativa, no se puede tener el mismo rendimiento que una
aplicación nativa.
La
implementación exitosa de la metodología Lean junto con las herramientas de
desarrollo web ha demostrado ser esencial para la gestión de la información y
la revisión de trabajos científicos, lo que ha mejorado significativamente la
calidad y fluidez de todo el proceso, ofreciendo beneficios significativos para
la eficiencia y la calidad en la gestión de eventos académicos.
El
uso de un sistema de información facilita la recopilación, almacenamiento y
acceso rápido a la información relacionada con los trabajos de investigación.
Esto mejora la eficiencia en la gestión de datos, evitando la perdida de
información y redundancias. La implementación de Lean Software Development
permite optimizar el proceso de revisión, de trabajos, identificando y
eliminando actividades que no añaden valor, teniendo como valor significativo
la revisión más rápida y eficiente, beneficiando tanto a revisores como a los
autores.
Al
contar con la implantación del sistema facilita la revisión y
retroalimentación, fomentado la mejora continua de los trabajos de
investigación que se presenten dentro de los futuros Congresos de Comunicación Emergente
de la Universidad Técnica de Cotopaxi en la carrera de Comunicación, ya que los
autores pueden recibir comentarios de manera oportuna, lo que contribuye a
elevar la calidad de los trabajos presentados en mencionado congreso. Con la
implementación del sistema se optimiza los procesos existentes, además de
contribuir a la mejora continua y a la adaptabilidad siendo una estrategia
valiosa para tener eventos académicos de alto nivel.
Para
una exitosa implementación del sistema y su adopción efectiva, es esencial
considerar los requisitos técnicos y de infraestructura necesarios, así como
proporcionar capacitación adecuada a los principales involucrados en el
sistema, garantizando que estén completamente preparados para aprovechar al
máximo la plataforma.
Abuchar, A. (2023). Metodologías
ágiles para el desarrollo de software. Bogotá: Colección Espacios.
doi:9789587875119
Bedoya, V. (2020). Tipos de
justificación en la investigación científica. Revista Espíritu Emprendedor
Tes, VOL. 4 NÚM. 3. doi:https://doi.org/10.33970/eetes.v4.n3.2020.207
Casal, J. (2019). Implantación de
metodologías ágiles en un equipo de desarrollo de software. Obtenido de
https://uvadoc.uva.es/bitstream/handle/10324/37914/TFM-I-1378.pdf?sequence=1&isAllowed=y
Castillo, M., Márquez, E., Ojeda, K.,
& Salazar, R. &. (2022). Diseño de una plataforma web para que
estudiantes de la Universidad de Piura conecten entre sí en base a sus.
Obtenido de https://pirhua.udep.edu.pe/backend/api/core/bitstreams/086c1d09-c107-4282-ba96-67ca2e62369b/content
Che, A., & Clavijo, J. (2020).
“Desarrollo de software basado en lean software development y scrum para la
gestión de personal en el sector minero”. Universidad Privada Antenor
Orrego. Obtenido de
https://repositorio.upao.edu.pe/bitstream/handle/20.500.12759/6512/REP_ING.SIST_ALFREDO.CHE_JORDI.CLAVIJO_DESARROLLO.SOFTWARE.BASADO.LEAN.SOFTWARE.DEVELOPMENT.SCRUM.GESTI%c3%93N.EMPLEABILIDAD.PERSONAL.SECTOR.MINERO.pdf?sequence=1&isAllowed=y
Claros, E. &. (2018). Desarrollo
de una plataforma informática para formulación, monitoreo y evaluación de
proyectos de investigación. caso práctico, programa de investigación de itca
FEPADE. El Salvador: ETCA EDITORES. doi:978-99961-50-91-3
De Arma-Hernández, A., & Luis,
S.-F. (2019). Aplicación web para la gestión de la información especializada
en Geociencia. VOL.9. Obtenido de
https://revista.ismm.edu.cu/index.php/revistacyf/article/view/1797
Díaz, M., & Bermúdez, C. (2022).
Gestión de Gobierno basada en ciencia e innovación: avances y desafíos. VOL
12. doi:2304-0106
Esquivel, C., Espinosa, E., Gálvez,
D., & Ávila, Á. (2020). Posicionamiento Web Móvil en sitios web de
empresas e instituciones panameñas con estándares internacionales. Revista
Científica Universitaria, VOL.9. doi:ISSN L 2953-3007
Fernández, L. (2023). Arquitectura de
Software. Recuperado el 2023, de https://sg.com.mx/content/view/409
Fonseca, B. (2021). Sistema de
recomendaciones sobre la evaluación de proyectos de desarrollo de software. VOL:13.
doi:1684-1859
Gaete, J., Villarroel, R., Figueroa,
I., Cornide-Reyes, H., & Muñoz, R. (2021). Enfoque de aplicación ágil con
Serum, Lean y Kanban. Ingeniare. Revista chilena de ingeniería, VOL.29.
doi:0718-3305
Hernàndez, M., & Baquero, L.
(2020). Ciclo de vida de desarrollo àgil de. Fundaci´on Universitaria Los
Libertadores. doi:978-958-5478-44-2
Jenner, J., & León, S. (2020).
Análisis comparativo de sistemas gestores de bases de datos postgresql y
mysql en procesos crud. UNIVERSIDAD SEÑOR DE SIPÀN. Obtenido de
https://hdl.handle.net/20.500.12802/7012
Montejo, Y., & Sousa, H. (2021).
Gestión documental, Gestión de información y Gestión del conocimiento. Bibliotecas.
Anales de Investigación, VOL.8-9. doi:ISSN-e 1683-8947
Pardo, M., Tapia, J., Moreno, A.,
& Sánchez, L. (2018). Comparación de tendencias tecnológicas en
aplicaciones web. 3c Tecnología: glosas de innovación aplicadas a la pyme,
VOL.7. doi: ISSN-e 2254-4143
Pérez, S., Quispe, J., Mullicundo, F.,
& Lamas, A. (2021). Herramientas y tecnologías para el desarrollo web
desde el FrontEnd al BackEnd. REPOSITORIO INSTITUCIONAL DE LA UNLP.
doi:978-987-24611-3-3
Ramírez, D., & Branch, J. (2019).
Metodología de desarrollo de software para plataformas educativas robóticas
usando ROS-XP. Revista politécnica, VOL.15.
doi:https://doi.org/10.33571/rpolitec.v15n30a6
Rendón, J., Galarza, F., &
Fernández, A. (2019). Los sistemas de información gerencial en pequeñas y
medianas empresas del sector turístico de la provincia los Ríos, Ecuador. Uniandes
Episteme, VOL.6. Obtenido de
https://revista.uniandes.edu.ec/ojs/index.php/EPISTEME/article/view/1460
Rodriguez, M. (2018). De historiadores
y de los posibles usos de su saber: la contribución de los Congresos
Internacionales de Historia de América en la conformación de una identidad
americana (décadas de 1930 a 1960). Brazilian Society for History and
Theory of Historiography (SBTHH), VOL.11. doi:https://doi.org/10.15848/hh.v0i27.1368